不同等级防腐木的多领域用途
更新于:2020-10-12 13:49. 阅读次数:. 来源:亚新注册网站,格顿芬兰木,格顿芬兰木厂家—亚新注册网站官网.
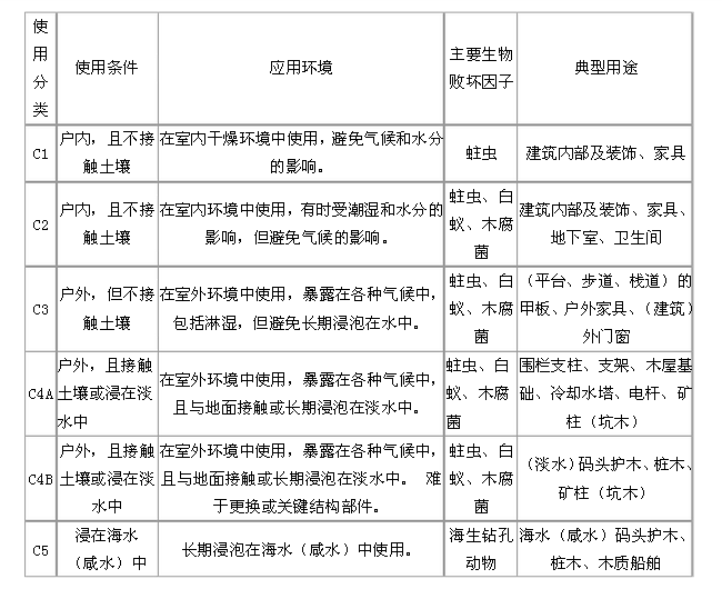
防腐木,根据防腐剂种类和配比的不同,可以分为好几个防腐等级,分别用C1、C2、C3、C4A、C4B、C5标示,代表不同的剂量和防腐能力,数字标示越大,防腐能力也越强。
随着防腐木的实用普及,越来越多的木材领域开始接触到防腐木产品,不同防腐等级的防腐木在各个领域的用途也大不相同。我们在使用防腐木的时候要在合适的地方选用合适的防腐等级的防腐木。
防腐等级是根据使用的环境来界定的,户外潮湿、接触泥土和水的地方木材更容易腐烂,所以需要防腐能力更强的防腐木,同样,防止白蚁等病虫害也是用材中不得不防的一个问题。所幸现代防腐木的防腐性能越来越好,C5等级的防腐木材甚至能侵泡在海水中使用。
值得注意的是,一般室内使用在选取防腐木的时候通常选用防腐等级较低的防腐材,首先是防腐木毕竟是经过化学处理过的木材,低等级的防腐木里面对人体有害的物质更少;而且室内使用一般木材也不容易腐坏,对防腐性能的要求其实也不高。而户外使用防腐木材,则对其的防腐防蛀能力有更加严格的要求了!
随着防腐木的实用普及,越来越多的木材领域开始接触到防腐木产品,不同防腐等级的防腐木在各个领域的用途也大不相同。我们在使用防腐木的时候要在合适的地方选用合适的防腐等级的防腐木。
防腐等级是根据使用的环境来界定的,户外潮湿、接触泥土和水的地方木材更容易腐烂,所以需要防腐能力更强的防腐木,同样,防止白蚁等病虫害也是用材中不得不防的一个问题。所幸现代防腐木的防腐性能越来越好,C5等级的防腐木材甚至能侵泡在海水中使用。

值得注意的是,一般室内使用在选取防腐木的时候通常选用防腐等级较低的防腐材,首先是防腐木毕竟是经过化学处理过的木材,低等级的防腐木里面对人体有害的物质更少;而且室内使用一般木材也不容易腐坏,对防腐性能的要求其实也不高。而户外使用防腐木材,则对其的防腐防蛀能力有更加严格的要求了!
上一篇:芬兰木凉亭尽享清凉户外景观
下一篇:户外栏杆造景,还是要选芬兰木!


ASA高分子共挤木塑
ASA高分子共挤木塑—柚红
ASA高分子共挤木塑—莫兰
ASA高分子共挤木塑—黄花
芬兰木 21*95
上海迎勋路五坊园6楼露台
格顿花园木-PVC塑木墙板
芬兰花园木



